招生就业

您现在的位置: 首页 > 招生就业 > 实习就业

陕西水木数字经济创新研究院

发布时间:2023-12-08 浏览量: 作者:

一、主营业务:

多年来,致力于整合国内外领先的智慧资源,以陕西为中心,向西北辐射,引领利益相关方走向和谐共赢、持续发展的道路。

与政府部门及商协会、企业建立了良好的合作关系,如商务部门、发改部门、工信部门、科技部门等,对于区域经济及一、二、三产均有深度研究,主导较多的政府规划及管理咨询项目,为政府和企业提供科学决策的依据、辅导并协助其提升管理能力。目前公司已受政府相关部门和企业集团公司委托,完成了较多的高质量的战略规划、产业发展规划、行业深度研究报告、集团公司顶层架构设计及授权体系、企业文化建设提升项目等推进陕西以及国内机构转型升级、提质增效等方面前瞻性地协助客户科学决策,取得了长足发展与持续提升,被客户誉为最了解需求、最受尊敬并长期可信赖的合作伙伴。

培训服务已覆盖西安市、宝鸡市、汉中市、铜川市及青海省、贵州省和四川省等区域。公司的六大系列精品课程(党建、经济、企业管理、创新创业、健康、融资)更是从多个维度提高管理人员的全面素质,均获得客户高度评价。

公司被授予中国企业联合会全国管理咨询师职业技能评价机构、陕西省中小企业特约服务机构,中国西部优秀创服机构、铜川市人社局全面战略合作机构、西安企业及企业家联合会培训中心、西安市技术经理人协会特聘顾问等荣誉。

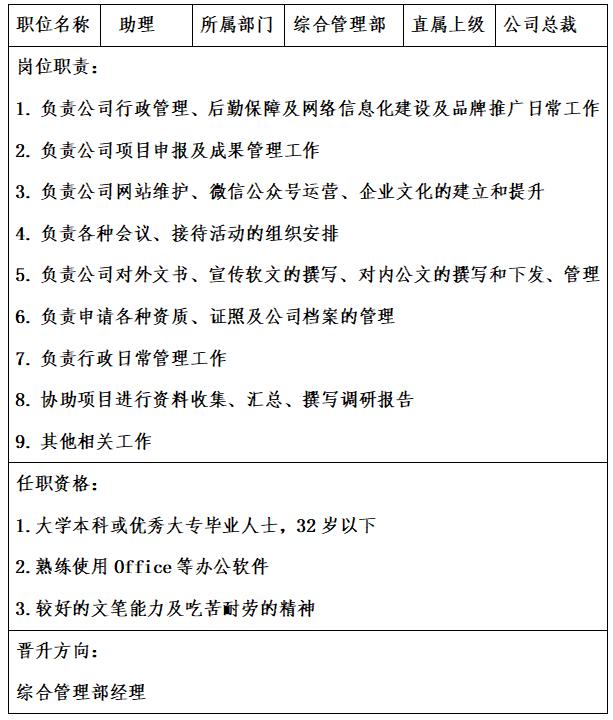
二、招聘要求:

综合管理部

待遇:实习期2500元/每月 留用后3500元-4000元/月。

联系人: 沙老师1829257321

工作地点:西安高新区瞪羚路26号西安理工大学科技园

邮箱:8451909@qq.com






 地址:陕西省西安市长安区西京路1号

Copyright © taptap点点(中国) - 官方网站 All Rights Reserved. 陕ICP备05002719号